大话2免费版百科首页
>
游戏资料
>
人物技能
>
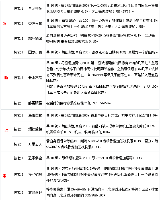
人族玄冥
>
词条图册
上
下
词条图册(共2张)
关闭
关闭
激活百科
你必须有一个“笔名”才能编辑或发布文章哦
昵称:
关闭